-
专利 -
商标 -
版权 -
商业秘密 -
反不正当竞争 -
植物新品种 -
地理标志 -
集成电路布图设计 -
技术合同 -
传统文化
点击展开全部
律师动态
更多 >>知产速递
更多 >>审判动态
更多 >>案例聚焦
更多 >>法官视点
更多 >>裁判文书
更多 >>
近日,国务院常务会议通过《“十三五”国家信息化规划》,确定10项重大任务、16个重点工程,并将实施6大类政策措施。知识产权相关内容在规划中多处体现。
在“拓展网信企业全球化发展服务体系”任务中,规划提出,强化企业知识产权意识,加强对国外行业技术、知识产权等法律法规以及行业标准、评定程序和检验检疫规则的跟踪研判和分析评议,建立公益性专利信息服务平台,为我国企业提供必要的境外专利诉讼和代理、知识产权?;ぴ瘛T凇坝呕』肪?#xff0c;推动协同发展”政策中,规划提出,加强知识产权运用和?;?#xff0c;制定融合领域关键环节的专利导航和方向建议清单,鼓励企业开展知识产权战略储备与布局;加快推进专利信息资源开放共享,鼓励大型信息服务企业和制造企业建立交叉交换知识产权池;建立知识产权风险管理体系,健全知识产权行政执法与司法保护优势互补、有机衔接的机制,提高侵权代价和违法成本。
知识产权相关内容为您摘编如下:?
“十三五”国家信息化规划(摘编)
二、总体要求?
(三)发展目标。?
到2020年,“数字中国”建设取得显著成效,信息化发展水平大幅跃升,信息化能力跻身国际前列,具有国际竞争力、安全可控的信息产业生态体系基本建立。信息技术和经济社会发展深度融合,数字鸿沟明显缩小,数字红利充分释放。信息化全面支撑党和国家事业发展,促进经济社会均衡、包容和可持续发展,为国家治理体系和治理能力现代化提供坚实支撑。
四、重大任务和重点工程?
(一)构建现代信息技术和产业生态体系。?
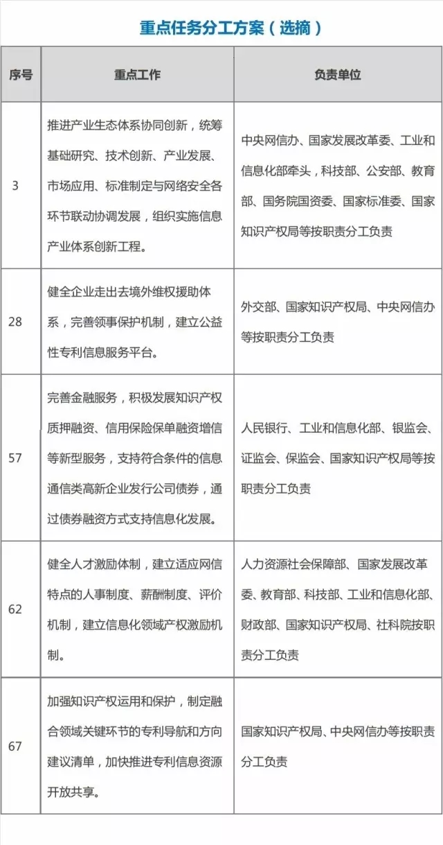
推动产业协同创新。统筹基础研究、技术创新、产业发展、市场应用、标准制定与网络安全各环节联动协调发展,强化创新链整合协同、产业链协调互动和价值链高效衔接,打通技术创新成果应用转化通道。引导和支持产学研用深度融合,推动龙头企业和科研机构成立开源技术研发团队,支持科技型中小企业发展,构建产学研用协同创新集群。加快新一代信息技术相关标准制定和专利布局。探索完善资本型协作机制,建立核心技术研发投资公司,发挥龙头企业优势,带动中小企业发展,增强上游技术研发与下游推广应用的协同互动效应。深化安全可靠应用部署,加快构建开放自主的产业生态,培育一大批龙头企业,夯实产业基础。?
专栏2 信息产业体系创新工程?
构建先进、安全、可控的核心技术与产品体系。围绕云计算与大数据、新一代信息网络、智能终端及智能硬件三大领域,提升体系化创新能力。
完善开发核心技术的生态环境。增强底层芯片、核心器件与上层基础软件、应用软件的适配性,全面布局核心技术的知识产权,发挥资本市场对技术产业的积极作用。
创新核心技术突破的激励机制。探索关键核心技术的市场化揭榜攻关机制。加强产学研用协调,统筹利用国家科技计划(专项、基金等)、信息领域重大科学基础设施,按规定支持关键核心技术研发和重大技术试验验证,强化关键共性技术研发供给。
支持开源社区创新发展。鼓励我国企业积极加入国际重大核心技术的开源组织,从参与者发展为重要贡献者,在优势技术领域争当发起者,积极维护我国相关标准专利在国际开源组织中的权益。
培育核心技术创新企业。培育一批核心技术能力突出、集成创新能力强、引领重要产业发展的创新型企业,力争一批企业进入全球500强。
(三)建立统一开放的大数据体系。?
强化数据资源管理。建立健全国家数据资源管理体制机制,建立数据开放、产权?;ぁ⒁奖;は喙卣叻ü婧捅曜继逑怠V贫ㄕ葑试垂芾戆旆?#xff0c;推动数据资源分类分级管理,建立数据采集、管理、交换、体系架构、评估认证等标准制度。加强数据资源目录管理、整合管理、质量管理、安全管理,提高数据准确性、可用性、可靠性。完善数据资产登记、定价、交易和知识产权?;さ戎贫?#xff0c;探索培育数据交易市场。?
(八)拓展网信企业全球化发展服务体系。?
健全企业走出去境外服务体系。完善领事?;せ?#xff0c;建立和完善海外应急及快速响应机制,最大限度地?;ぶ泄笠岛凸竦睦嬗氚踩?。强化企业知识产权意识,加强对国外行业技术、知识产权等法律法规以及行业标准、评定程序和检验检疫规则的跟踪研判和分析评议,建立公益性专利信息服务平台,为我国企业提供必要的境外专利诉讼和代理、知识产权?;ぴ?。
五、优先行动?
(二)北斗系统建设应用行动。?
行动目标:到2018年,面向“一带一路”沿线及周边国家提供基本服务;到2020年,建成由35颗卫星组成的北斗全球卫星导航系统,为全球用户提供服务。
开拓卫星导航服务国际市场。服务共建“一带一路”倡议,实施卫星导航产业国际化发展综合服务工程,加快海外北斗卫星导航地基增强系统建设,推进北斗在亚太的区域性基站和位置服务平台建设,加快建立国际化的产业技术联盟和专利池。?
(十)繁荣网络文化行动。?
大力发展网络文化市场。规范网络文化传播秩序,综合利用法律、行政、经济和行业自律等手段,完善网络文化服务准入和退出机制。加大网络文化执法力度,发展网络行业协会,推动网络社会化治理。大力培育网络文化知识产权,严厉打击网络盗版行为,提升网络文化产业输出能力。?
六、政策措施?
(三)开拓投融资渠道,激发发展活力。?
综合运用多种政策工具,引导金融机构扩大对信息化企业信贷投放。鼓励创业投资、股权投资等基金积极投入信息化发展。规范有序开展互联网金融创新试点,支持小微企业发展。推进产融结合创新试点,探索股权债权相结合的融资服务。深化创业板改革,支持符合条件的创新型、成长型互联网企业上市融资,研究特殊股权结构的境外上市企业在境内上市的制度政策。鼓励金融机构加强产品和服务创新,在风险可控的前提下,加大对信息化重点领域、重大工程和薄弱环节的金融支持?;⒄怪恫ㄖ恃喝谧?、信用保险保单融资增信等新型服务,支持符合条件的信息通信类高新企业发行公司债券和非金融企业债务融资工具筹集资金。在具有战略意义、投资周期长的重点领域,积极探索政府和社会资本合作(PPP)模式,建立重大信息化工程PPP项目库,明确风险责任、收益边界,加强绩效评价,推动重大信息化工程项目可持续运营。?
(五)着力队伍建设,强化人才支撑。?
建立适应网信特点的人才管理制度,着力打破体制界限,实现人才的有序顺畅流动。建立完善科研成果、知识产权归属和利益分配机制,制定人才入股、技术入股以及税收等方面的支持政策,提高科研人员特别是主要贡献人员在科技成果转化中的收益比例。聚焦信息化前沿方向和关键领域,依托国家“千人计划”等重大人才工程和“长江学者奖励计划”等人才项目,加快引进信息化领军人才。开辟专门渠道,实施特殊政策,精准引进国家急需紧缺的特殊人才。加快完善外国人才来华签证、永久居留制度。建立网信领域海外高端人才创新创业基地,完善配套服务。建立健全信息化专家咨询制度,引导构建产业技术创新联盟,开展信息化前瞻性、全局性问题研究。推荐信息化领域优秀专家到国际组织任职。支持普通高等学校、军队院校、行业协会、培训机构等开展信息素养培养,加强职业信息技能培训,开展农村信息素养知识宣讲和信息化人才下乡活动,提升国民信息素养。?
(六)优化基础环境,推动协同发展。
完善信息化标准体系,建立国家信息化领域标准化工作统筹推进机制,优化标准布局,加快关键领域标准制修订工作,提升标准实施效益,增强国际标准话语权。加强知识产权运用和保护,制定融合领域关键环节的专利导航和方向建议清单,鼓励企业开展知识产权战略储备与布局;加快推进专利信息资源开放共享,鼓励大型信息服务企业和制造企业建立交叉交换知识产权池;建立知识产权风险管理体系,健全知识产权行政执法与司法?;び攀苹ゲ埂⒂谢谓拥幕?#xff0c;提高侵权代价和违法成本。健全社会信用体系,加强各地区、各部门信用信息基础设施建设,推进信用信息平台无缝对接,全面推行统一的社会信用代码制度,构建多层次的征信和支付体系;加强分享经济等新业态信用建设,运用大数据建立以诚信为核心的新型市场监管机制。加快研究纳入国民经济和社会发展统计的信息化统计指标,建立完善信息化统计监测体系。?
附 件
在“拓展网信企业全球化发展服务体系”任务中,规划提出,强化企业知识产权意识,加强对国外行业技术、知识产权等法律法规以及行业标准、评定程序和检验检疫规则的跟踪研判和分析评议,建立公益性专利信息服务平台,为我国企业提供必要的境外专利诉讼和代理、知识产权?;ぴ瘛T凇坝呕』肪?#xff0c;推动协同发展”政策中,规划提出,加强知识产权运用和?;?#xff0c;制定融合领域关键环节的专利导航和方向建议清单,鼓励企业开展知识产权战略储备与布局;加快推进专利信息资源开放共享,鼓励大型信息服务企业和制造企业建立交叉交换知识产权池;建立知识产权风险管理体系,健全知识产权行政执法与司法保护优势互补、有机衔接的机制,提高侵权代价和违法成本。
知识产权相关内容为您摘编如下:?
“十三五”国家信息化规划(摘编)
二、总体要求?
(三)发展目标。?
到2020年,“数字中国”建设取得显著成效,信息化发展水平大幅跃升,信息化能力跻身国际前列,具有国际竞争力、安全可控的信息产业生态体系基本建立。信息技术和经济社会发展深度融合,数字鸿沟明显缩小,数字红利充分释放。信息化全面支撑党和国家事业发展,促进经济社会均衡、包容和可持续发展,为国家治理体系和治理能力现代化提供坚实支撑。
四、重大任务和重点工程?
(一)构建现代信息技术和产业生态体系。?
推动产业协同创新。统筹基础研究、技术创新、产业发展、市场应用、标准制定与网络安全各环节联动协调发展,强化创新链整合协同、产业链协调互动和价值链高效衔接,打通技术创新成果应用转化通道。引导和支持产学研用深度融合,推动龙头企业和科研机构成立开源技术研发团队,支持科技型中小企业发展,构建产学研用协同创新集群。加快新一代信息技术相关标准制定和专利布局。探索完善资本型协作机制,建立核心技术研发投资公司,发挥龙头企业优势,带动中小企业发展,增强上游技术研发与下游推广应用的协同互动效应。深化安全可靠应用部署,加快构建开放自主的产业生态,培育一大批龙头企业,夯实产业基础。?
专栏2 信息产业体系创新工程?
构建先进、安全、可控的核心技术与产品体系。围绕云计算与大数据、新一代信息网络、智能终端及智能硬件三大领域,提升体系化创新能力。
完善开发核心技术的生态环境。增强底层芯片、核心器件与上层基础软件、应用软件的适配性,全面布局核心技术的知识产权,发挥资本市场对技术产业的积极作用。
创新核心技术突破的激励机制。探索关键核心技术的市场化揭榜攻关机制。加强产学研用协调,统筹利用国家科技计划(专项、基金等)、信息领域重大科学基础设施,按规定支持关键核心技术研发和重大技术试验验证,强化关键共性技术研发供给。
支持开源社区创新发展。鼓励我国企业积极加入国际重大核心技术的开源组织,从参与者发展为重要贡献者,在优势技术领域争当发起者,积极维护我国相关标准专利在国际开源组织中的权益。
培育核心技术创新企业。培育一批核心技术能力突出、集成创新能力强、引领重要产业发展的创新型企业,力争一批企业进入全球500强。
(三)建立统一开放的大数据体系。?
强化数据资源管理。建立健全国家数据资源管理体制机制,建立数据开放、产权?;ぁ⒁奖;は喙卣叻ü婧捅曜继逑怠V贫ㄕ葑试垂芾戆旆?#xff0c;推动数据资源分类分级管理,建立数据采集、管理、交换、体系架构、评估认证等标准制度。加强数据资源目录管理、整合管理、质量管理、安全管理,提高数据准确性、可用性、可靠性。完善数据资产登记、定价、交易和知识产权?;さ戎贫?#xff0c;探索培育数据交易市场。?
(八)拓展网信企业全球化发展服务体系。?
健全企业走出去境外服务体系。完善领事?;せ?#xff0c;建立和完善海外应急及快速响应机制,最大限度地?;ぶ泄笠岛凸竦睦嬗氚踩?。强化企业知识产权意识,加强对国外行业技术、知识产权等法律法规以及行业标准、评定程序和检验检疫规则的跟踪研判和分析评议,建立公益性专利信息服务平台,为我国企业提供必要的境外专利诉讼和代理、知识产权?;ぴ?。
五、优先行动?
(二)北斗系统建设应用行动。?
行动目标:到2018年,面向“一带一路”沿线及周边国家提供基本服务;到2020年,建成由35颗卫星组成的北斗全球卫星导航系统,为全球用户提供服务。
开拓卫星导航服务国际市场。服务共建“一带一路”倡议,实施卫星导航产业国际化发展综合服务工程,加快海外北斗卫星导航地基增强系统建设,推进北斗在亚太的区域性基站和位置服务平台建设,加快建立国际化的产业技术联盟和专利池。?
(十)繁荣网络文化行动。?
大力发展网络文化市场。规范网络文化传播秩序,综合利用法律、行政、经济和行业自律等手段,完善网络文化服务准入和退出机制。加大网络文化执法力度,发展网络行业协会,推动网络社会化治理。大力培育网络文化知识产权,严厉打击网络盗版行为,提升网络文化产业输出能力。?
六、政策措施?
(三)开拓投融资渠道,激发发展活力。?
综合运用多种政策工具,引导金融机构扩大对信息化企业信贷投放。鼓励创业投资、股权投资等基金积极投入信息化发展。规范有序开展互联网金融创新试点,支持小微企业发展。推进产融结合创新试点,探索股权债权相结合的融资服务。深化创业板改革,支持符合条件的创新型、成长型互联网企业上市融资,研究特殊股权结构的境外上市企业在境内上市的制度政策。鼓励金融机构加强产品和服务创新,在风险可控的前提下,加大对信息化重点领域、重大工程和薄弱环节的金融支持?;⒄怪恫ㄖ恃喝谧?、信用保险保单融资增信等新型服务,支持符合条件的信息通信类高新企业发行公司债券和非金融企业债务融资工具筹集资金。在具有战略意义、投资周期长的重点领域,积极探索政府和社会资本合作(PPP)模式,建立重大信息化工程PPP项目库,明确风险责任、收益边界,加强绩效评价,推动重大信息化工程项目可持续运营。?
(五)着力队伍建设,强化人才支撑。?
建立适应网信特点的人才管理制度,着力打破体制界限,实现人才的有序顺畅流动。建立完善科研成果、知识产权归属和利益分配机制,制定人才入股、技术入股以及税收等方面的支持政策,提高科研人员特别是主要贡献人员在科技成果转化中的收益比例。聚焦信息化前沿方向和关键领域,依托国家“千人计划”等重大人才工程和“长江学者奖励计划”等人才项目,加快引进信息化领军人才。开辟专门渠道,实施特殊政策,精准引进国家急需紧缺的特殊人才。加快完善外国人才来华签证、永久居留制度。建立网信领域海外高端人才创新创业基地,完善配套服务。建立健全信息化专家咨询制度,引导构建产业技术创新联盟,开展信息化前瞻性、全局性问题研究。推荐信息化领域优秀专家到国际组织任职。支持普通高等学校、军队院校、行业协会、培训机构等开展信息素养培养,加强职业信息技能培训,开展农村信息素养知识宣讲和信息化人才下乡活动,提升国民信息素养。?
(六)优化基础环境,推动协同发展。
完善信息化标准体系,建立国家信息化领域标准化工作统筹推进机制,优化标准布局,加快关键领域标准制修订工作,提升标准实施效益,增强国际标准话语权。加强知识产权运用和保护,制定融合领域关键环节的专利导航和方向建议清单,鼓励企业开展知识产权战略储备与布局;加快推进专利信息资源开放共享,鼓励大型信息服务企业和制造企业建立交叉交换知识产权池;建立知识产权风险管理体系,健全知识产权行政执法与司法?;び攀苹ゲ埂⒂谢谓拥幕?#xff0c;提高侵权代价和违法成本。健全社会信用体系,加强各地区、各部门信用信息基础设施建设,推进信用信息平台无缝对接,全面推行统一的社会信用代码制度,构建多层次的征信和支付体系;加强分享经济等新业态信用建设,运用大数据建立以诚信为核心的新型市场监管机制。加快研究纳入国民经济和社会发展统计的信息化统计指标,建立完善信息化统计监测体系。?
附 件





首页
上一篇 

评论