
-
专利
-
商标
-
版权
-
商业秘密
-
反不正当竞争
-
植物新品种
-
地理标志
-
集成电路布图设计
-
技术合同
-
传统文化
律师动态
更多 >>知产速递
更多 >>审判动态
更多 >>案例聚焦
更多 >>法官视点
更多 >>裁判文书
更多 >>原标题:最新!被台达电子起诉专利侵权后,科创板上市公司光峰科技“反击”了!
7月30日上午,一则关于科创板上市公司深圳光峰科技股份有限公司(下称光峰科技)被台达电子工业股份有限公司(下称台达电子)起诉专利侵权的消息,刷爆了IP界人士的朋友圈,而7月30日晚间,相关事件又有最新进展!
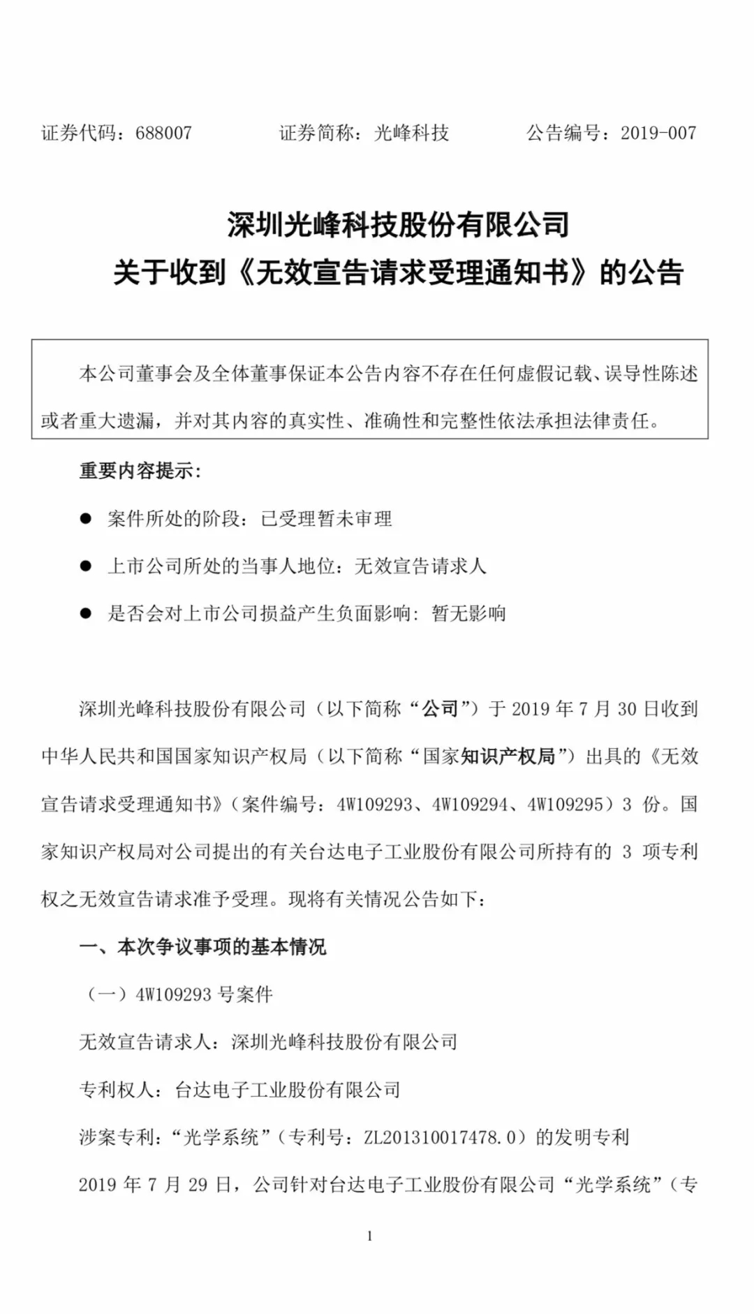
记者于7月30日晚间登录上海证券交易所官网发现,上海证券交易所官网最新公告栏上又发布了两则关于光峰科技的最新公告。其中一则编号为2019-007的《深圳光峰科技股份有限公司关于收到<无效宣告请求受理通知书>的公告》(下称2019-007公告)显示,7月29日,光峰科技已针对被诉侵权的3件专利向国家知识产权局提起无效宣告请求,且已于7月30日收到受理通知书。
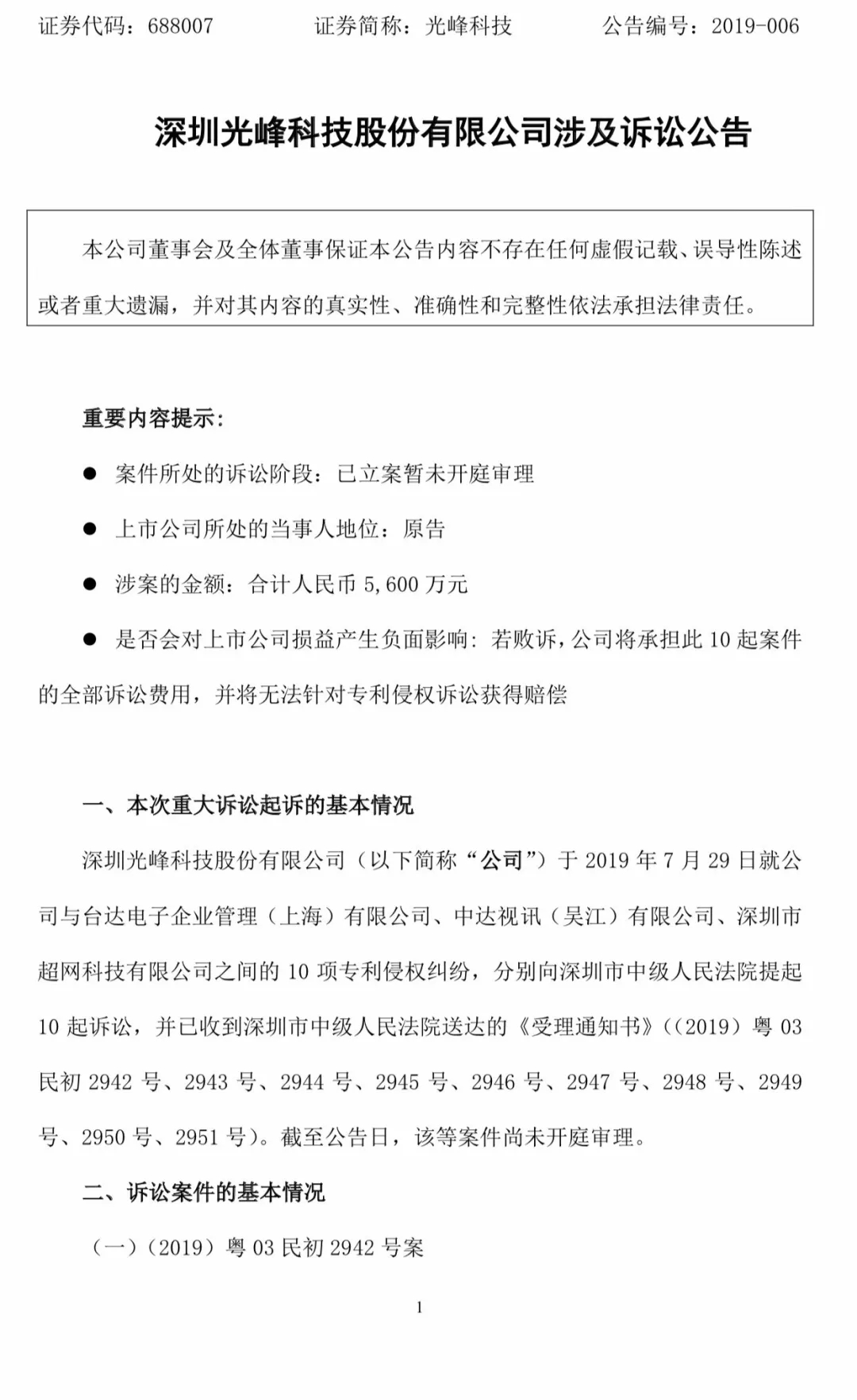
而另一则编号为2019-006的《深圳光峰科技股份有限公司涉及诉讼公告》(下称2019-006号公告)显示,光峰科技于7月29日就其与台达电子企业管理(上海)有限公司(下称台达电子上海公司)、中达视讯(吴江)有限公司(下称中达视讯公司)、深圳市超网科技有限公司(下称超网科技公司)之间的10起专利侵权纠纷,分别向深圳市中级人民法院提起了10起诉讼,并已收到深圳中院送达的《受理通知书》。
台达电子诉光峰科技专利侵权
光峰科技7月29日深夜披露称,其收到广州知识产权法院送达的关于台达电子起诉其与深圳市福田区索普尼投影视频系统商行(下称索普尼投影)专利侵权的3份《民事起诉状》,以及广州知识产权法院作出的3份《民事裁定书》等相关材料。上述案件涉案金额合计4843.6029万元,光峰科技3000万元存款因此被冻结。
据悉,在这3起案件中,台达电子称其系第ZL201610387831.8号“荧光剂色轮及其所适用的光源系统”、第ZL2013100174478.0号“光学系统”、第ZL201310625063.1号“蓝光合成方法及系统”发明专利的权利人。台达电子认为,光峰科技和索普尼投影为生产经营目的,制造、销售、许诺销售“光峰极光投影机(规格型号:AL-LX410UST)”的行为,侵犯了其上述发明专利权,造成了经济损失。鉴于此,台达电子请求法院判令光峰科技等停止相关侵权产品的制造、销售,并赔偿相应的经济损失。
针对该3起诉讼,光峰科技在其公布的编号为2019-005的《深圳光峰科技股份有限公司涉及诉讼公告》中表示,该3起诉讼案件尚未开庭审理,对光峰科技本期利润或期后利润的影响具有不确定性,最终实际影响以法院判决为准。诉讼涉及产品规格型号为AL-LX410UST,其为光峰科技40多款激光商教投影机产品中的其中一种,该型号产品销售额不到光峰科技2018年营业收入的1%,不会对光峰科技的主营业务造成重大不利影响,更不会对光峰科技的持续经营能力产生重大不利影响。
光峰科技提起专利权无效宣告请求被受理
7月30日晚间发布的2019-007公告显示,7月29日,光峰科技已针对台达电子起诉其涉嫌侵犯的第ZL201610387831.8号“荧光剂色轮及其所适用的光源系统”、第ZL2013100174478.0号“光学系统”、第ZL201310625063.1号“蓝光合成方法及系统”3件涉案专利权向国家知识产权局提出无效宣告请求,且已于7月30日收到国家知识产权局针对该3起专利权无效宣告请求发出的《无效宣告请求受理通知书》。
光峰科技提起10起专利侵权诉讼
7月30日发布的2019-006号公告显示,光峰科技已于7月29日向深圳中院提起10起专利侵权诉讼,台达电子上海公司和中达视讯公司分别为被告一和被告二,涉诉侵权产品达19款,涉诉金额5600万元。
公告显示,10起案件的涉案专利为:专利号为200880107739.5的“采用具有波长转换材料的移动模板的多色照明装置”发明专利、专利号为200810065225.X的“基于荧光粉提高光转换效率的光源结构”发明专利。2件涉案专利的专利权人均为光峰科技。
公开资料显示,台达电子成立于1971年,致力于开发、设计、制造和行销各种电子零组件及设备,是全球交换式电源供应器、投影机及电磁零件之主要供应厂商之一。台达电子2018年年报显示,通过控股子公司Delta International Holding Limited的全资子公司Delta Electronics(H.K) Ltd等,台达电子在苏州市吴江区和上海市分别设立了中达视讯公司、台达电子上海公司。其中,中达视讯公司成立于2001年,主要营业或生产项目为“经营彩色影像投射器等之生产及销售业务”。台达电子上海公司成立于2003年,主要营业或生产项目为“产品外观设计之技术服务及管理咨询及各类电子产品的分销等业务”。
光峰科技于2006年在深圳成立,于2019年3月27日向科创板提交材料,6月19日上会,6月24日注册通过,7月22日在科创板正式上市,成为科创板深圳第一股。
评论