
-
专利
-
商标
-
版权
-
商业秘密
-
反不正当竞争
-
植物新品种
-
地理标志
-
集成电路布图设计
-
技术合同
-
传统文化
律师动态
更多 >>知产速递
更多 >>审判动态
更多 >>案例聚焦
更多 >>法官视点
更多 >>裁判文书
更多 >>导言
现行《商标法》第六十四条规定,销售不知道是侵犯注册商标专用权的商品,能证明商品是自己合法取得并说明提供者的,不承担赔偿责任。商标法中关于销售商合法来源抗辩的规定,最早见于2001年修订的《商标法》中,普遍认为,合法来源条款是基于入世前夕,为了与相关国际公约规定的成员国承担的国际义务保持一致,根据TRIPS协议对我国知识产权法律全面梳理后所增设的条款。增设合法来源条款的初衷是为无过错侵权人提供救济途径[1]。
合法来源抗辩是民法中善意第三人理论在知识产权法中的应用,从促进商品流通,降低交易成本的角度看,对商品流通环节的经营者施以较高的注意义务和审查义务显然不利于市场交易的进行,因此,无论是从法理还是现实情况的考虑,在满足了一定的主客观情形时,为善意的销售者提供不承担赔偿责任的抗辩是有必要,但同时,为了使权利人锁定、追诉真正的侵权人,商标法又同时规定销售商在主张合法来源抗辩时,需说明提供者。
根据法律规定,合法来源抗辩的审查认定包括两个方面:主观上,销售商应为善意,即不明知且不应知被控侵权商品为侵权商品;客观上,销售商应举证其商品由正规、合法渠道取得,并指明提供者。本文将通过梳理适用合法来源抗辩的司法案例,以期厘清认定的主客观标准,此外,本文还将重点讨论两种较为特殊的情况,即在主张合法来源抗辩的销售商为服务提供者或者进口商的情况下,是否仍然适用的问题。
首先需要明确的是,知识产权侵权在归责上适用无过错责任原则,销售行为作为商标法明确规定的直接侵权行为[2],无论销售商的主观意图如何,均需承担停止侵权的责任。而《商标法》第六十四条是针对赔偿责任如何分配的规定,即销售商即使抗辩成功,能够免除的也仅仅是赔偿损失而非停止销售的侵权责任。
虽然在法条的描述上,要求销售商“不知道”且能证明“合法取得”,但从逻辑上来讲,一般是由销售商举证证明“合法取得”,然后判断其是否“不知道”。如果销售者不能证明合法取得并说明提供者,其主张主观上对侵权不知情就没有任何说服力。因此,本文先就“合法取得”的证明进行梳理。
一、关于商品来源的“合法取得”的证据认定
《商标法实施条例》第七十九条对合法来源的情形作了具体规定,即“下列情形属于商标法第六十条规定的能证明该商品是自己合法取得的情形:(一)有供货单位合法签章的供货清单和货款收据且经查证属实或供货单位认可的;(二)有供销双方签订的进货合同且经查证已真实履行的;(三)有合法进货发票记载事项与涉案商品对应的;(四)其他能证明合法取得涉案商品的情形。
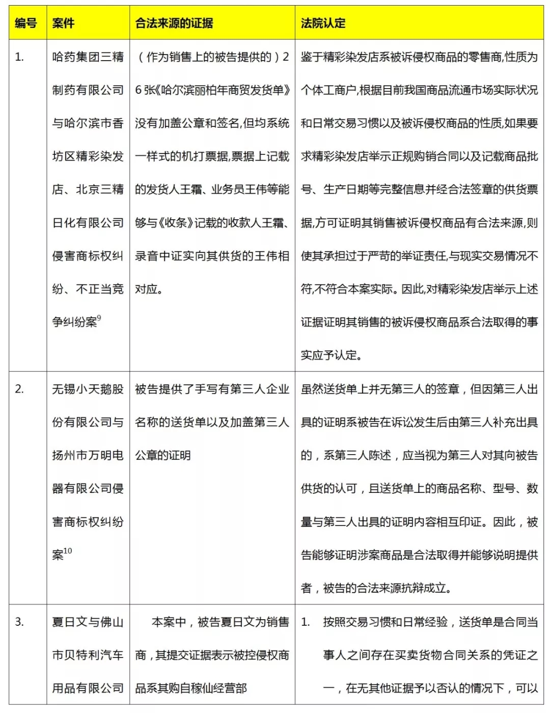
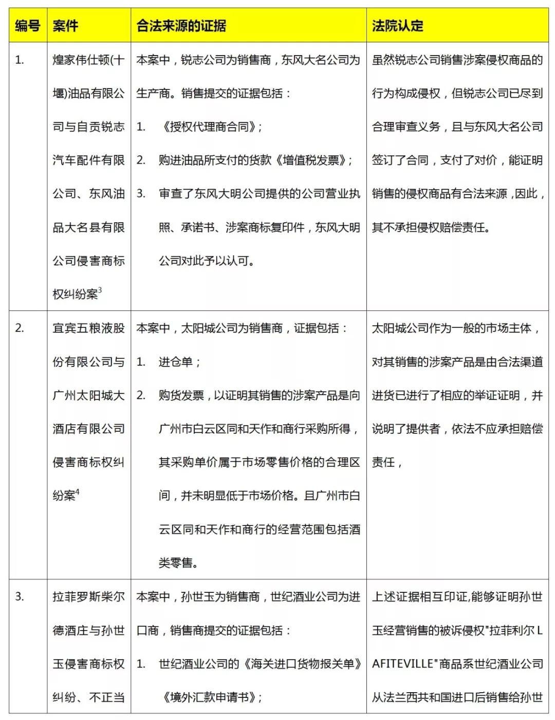
笔者梳理了几件较为典型的案例,对上述条例中规定的证据情形进行举例说明。
从上述案例可见,对于“合法来源”的证明,销售者一般需要举证证明:第一,其对上游供货者的资质进行了审核;第二,与供货者之间有相关的交易证明,如销售合同、供货单、出货单等等;第三,有相关的收据或发票可以证明该交易实际履行;第四,上述证据中显示的商品需与被诉侵权商品一致。
上述标准并非是一个一刀切的判断标准,在具体的案件中,往往需要宽严适度、个案认定。比如,在被诉侵权商品为药品、酒类、化妆品等的情况下,该类商品关乎消费者的生命健康,其流通需要履行一定的行政程序,因此对于该类被诉商品的举证,除了交易证明之外,还需要举证对于行政审批手续是否进行了审查。在前述的拉菲罗斯柴尔德酒庄与孙世玉侵害商标权及不正当竞争纠纷案中,被告提交了酒类流通随附单;在哈药集团三精制药有限公司与哈尔滨市香坊区精彩染发店等侵害商标权及不正当竞争纠纷案中,被告则提交了《国家食品药品监督管理总局国产特殊用途化妆品行政许可批件》《检测报告》《成品检验报告单》等证据。
在江西珍视明药业有限公司与曹建春侵害商标权纠纷案[8]中,法院则明确表示从严认定,认为被控侵权产品名称为“真视萌”护眼液,消费者一般只有在药品销售场所才能购买到,以一般消费者的认知角度,此类产品应视为药用类产品。药用类产品直接使用于人体,与消费者的身体健康直接相关,国家对药用产品的生产、流通和销售的各个环节也有着严格的规定,故本案在审查销售者是否尽到了合理的审查和注意义务时,应不同于一般商品,在标准的掌握上应当更为严格。本案中,被告曹建春经营的长乐吴航健康堂医药商店是一家具有药品销售资质的专业药店,在进货途径上应当严格遵循相关行政管理规范,保留完整的票证资料,确保来源可追溯。曹建春虽然在一审中提交了所谓的被控侵权产品提供者的出库清单、企业法人营业执照、组织机构代码证等相关证据材料,但并没有提交相关的药品经营许可证和增值税发票,因此,法院认定被告曹建春有关其销售的被控侵权产品有合法来源的抗辩不能成立。
而对于一些个体工商户等销售者,法院则是会考虑日常的交易习惯对“合法来源”的证据进行考量。笔者列举了几例从证据形式上看虽存在一定瑕疵,但最终被法院认可的案例。
此外,实践中还存在一种特殊情形是,作为被告的“销售者”提交的关于“合法来源”的证据来源于其关联公司。一般而言,从主观状态上来看,关联公司无法自证其不知道;从客观效果上来看,如认定了关联公司的“合法来源”,则有可能导致恶意的销售者通过关联公司的内部交易,制造合法取得的事实,从而逃避赔偿责任的后果,因此,对于关联公司的“合法来源”证据,不应予以采信。
在王建平、广州市美馨化妆品有限公司与欧莱雅(中国)有限公司等侵害商标权纠纷案[12]中,法院从两个方面对关联公司证据进行否认:第一,关联公司实为一体,具有相同的主观心理状态,合法取得的证据需再追溯一层(关联公司的合法来源证据)并说明提供者。第二,如果被告确属善意销售者,要求其进一步提供关联公司合法取得被诉产品的证据,也不会超出被告的举证能力。因此,在被告不能证明其关联公司合法取得被诉产品并说明提供者的情况下,就不能证明其是善意销售者,也就不能适用销售者的合法来源抗辩。
关于指明提供者,是“合法取得”的证据中的另外一个要件。要求销售者“说明提供者”,目的在于通过销售者提供的证据锁定上游提供者,以便商标权人打击侵权源头。因此,销售者应说明上游提供者的名称、住所等基本身份信息,提供工商登记资料等证据,并足以证明上游提供者真实存在且确系被诉侵权商品的提供者。证明“合法取得”的证据一般会涉及上游提供者,也可用于“说明提供者”。
但需要说明,指明提供者是作为合法来源抗辩中的三个要件,在适用上是缺一不可的,也就是说,即使销售者指明了提供者,可以供权利人进一步追究实际侵权人的责任,但如销售者无法证明其“不知道”以及“合理取得”,仍然需要就其销售行为承担停止侵权、承担赔偿的责任。
在凌万义诉黄杰炬侵害商标权纠纷案[13]中,被告黄杰炬提交了上游提供者的工商注册、交易记录,足以明通过系正常商业方式取得被诉侵权商品。但,法院认定,被告在其淘宝店铺中关于被诉侵权商品的介绍,说明被告对于被诉侵权商品的品牌进行了了解,且正是基于原告生产的商品有较高的知名度,被告才选择了被诉侵权商品进行销售;被诉侵权商品的进货价远低于正品的出厂价,被诉侵权商品的销售价高于进货价70%以上,明显不合常理。最终认定被告关于其不知道销售的侵权商品的主张不成立。
因此,虽然被告能证明被诉侵权商品是自己合法取得并说明了提供者,但在案证据不足以证明其不知道销售的是侵权商品,不应免除赔偿责任。
注释:
1.李双利,魏大海:《合法来源条款立法文本新探》,《中华商标》,2011年第5期。
2.《商标法》第五十七条:有下列行为之一的,均属侵犯注册商标专用权:……(三)销售侵犯注册商标专用权的商品的。
3.(2018)川民终408号民事判决书,四川省高级人民法院。
4.(2016)粤73民终393号民事判决书,广东省高级人民法院。
5.(2014)哈知初字第80号民事判决书,黑龙江省哈尔滨市中级人民法院。
6.(2015)哈知初字第155号民事判决书,黑龙江省哈尔滨市中级人民法院。
7.(2015)南市民三初字第64号民事判决书,广西壮族自治区南宁市中级人民法院。
8.(2018)闽民再173号民事判决书,福建省高级人民法院。
9.(2015)哈知初字第155号民事判决书,黑龙江省哈尔滨市中级人民法院。
10.(2015)扬知民初字第00013号民事判决书,江苏省扬州市中级人民法院。
11.(2015)佛中法知民终字第63号民事判决书,广东省佛山市中级人民法院。
12.(2015)粤知法商民终字第357号民事判决书,广州知识产权法院。
13.(2018)湘民终911号民事判决书,湖南省高级人民法院。
评论