-
专利 -
商标 -
版权 -
商业秘密 -
反不正当竞争 -
植物新品种 -
地理标志 -
集成电路布图设计 -
技术合同 -
传统文化
律师动态
更多 >>知产速递
更多 >>审判动态
更多 >>案例聚焦
更多 >>法官视点
更多 >>裁判文书
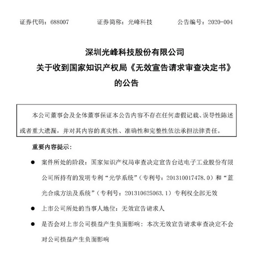
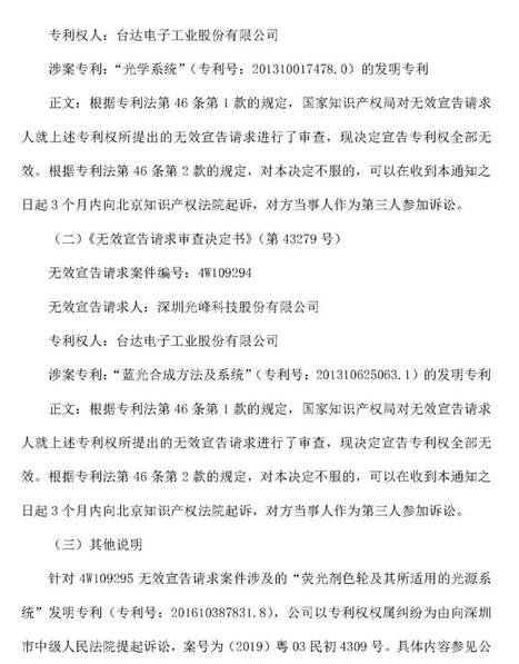
更多 >>2月12日,深圳光峰科技股份有限公司(以下简称为“光峰科技”)发布公告称:公司于2020年2月11日收到中华人民共和国国家知识产权局(以下简称“国家知识产权局”)出具的2份《无效宣告请求审查决定书》(第43122号、第43279号)。国家知识产权局审查决定宣告台达电子工业股份有限公司所持有的发明专利“光学系统”(专利号:201310017478.0)和“蓝光合成方法及系统”(专利号:201310625063.1)专利权全部无效。
此前,2019年7月29日,光峰科技披露称,公司收到广州知识产权法院送达的关于台达公司就“荧光剂色轮及其所适用的光源系统”(专利号:201610387831.8)、“光学系统”(专利号:201310017478.0)、“蓝光合成方法及系统”(专利号:201310625063.1)向光峰科技、索普尼投影提起侵害发明专利权纠纷的三份《民事起诉状》((2019)粤73知民初662号、663号、664号)。上述案件涉案金额合计4843.6029万元,光峰科技3000万元存款因此被冻结。
同日,光峰科技就上述3个发明专利向国家知识产权局提出无效宣告请求并于2019年7月30日收到国家知识产权局出具的《无效宣告请求受理通知书》(案件编号分别为:4W109293、4W109294、4W109295)

7月31日,光峰科技再度发布涉及诉讼公告。公告显示,光峰科技于7月29日向深圳中院提起10件专利侵权诉讼,涉案专利分别为:专利号为200880107739.5的“采用具有波长转换材料的移动模板的多色照明装置”发明专利和专利号为200810065225.X的“基于荧光粉提高光转换效率的光源结构”发明专利。涉诉金额高达5600万元人民币。台达电子、中达视讯、超网科技分别为被告一、被告二、被告三。
此外,据今日公告,针对4W109295无效宣告请求案件涉及的“荧光剂色轮及其所适用的光源系统”发明专利(专利号:201610387831.8),公司以专利权权属纠纷为由向深圳市中级人民法院提起诉讼,案号为(2019)粤03民初4309号。因4W109295案件的涉案专利存在权利归属争议,国家知识产权局于2019年12月9日对该案件作出中止该案无效审查的通知。截至目前,(2019)粤03民初4309号案件已立案尚未开庭审理,4W109295案件仍处于中止审查状态。
下附光峰科技关于收到国家知识产权局《无效宣告请求审查决定书》的公告:










首页
上一篇 

评论