-
专利 -
商标 -
版权 -
商业秘密 -
反不正当竞争 -
植物新品种 -
地理标志 -
集成电路布图设计 -
技术合同 -
传统文化
律师动态
更多 >>知产速递
更多 >>审判动态
更多 >>案例聚焦
更多 >>法官视点
更多 >>裁判文书
更多 >>?
中华人民共和国主席令
第一〇五号
《全国人民代表大会常务委员会关于修改〈中华人民共和国种子法〉的决定》已由中华人民共和国第十三届全国人民代表大会常务委员会第三十二次会议于2021年12月24日通过,现予公布,自2022年3月1日起施行。
中华人民共和国主席 习近平
2021年12月24日
?
全国人民代表大会常务委员会
关于修改《中华人民共和国种子法》的决定
(2021年12月24日第十三届全国人民代表大会常务委员会第三十二次会议通过)
第十三届全国人民代表大会常务委员会第三十二次会议决定对《中华人民共和国种子法》作如下修改:
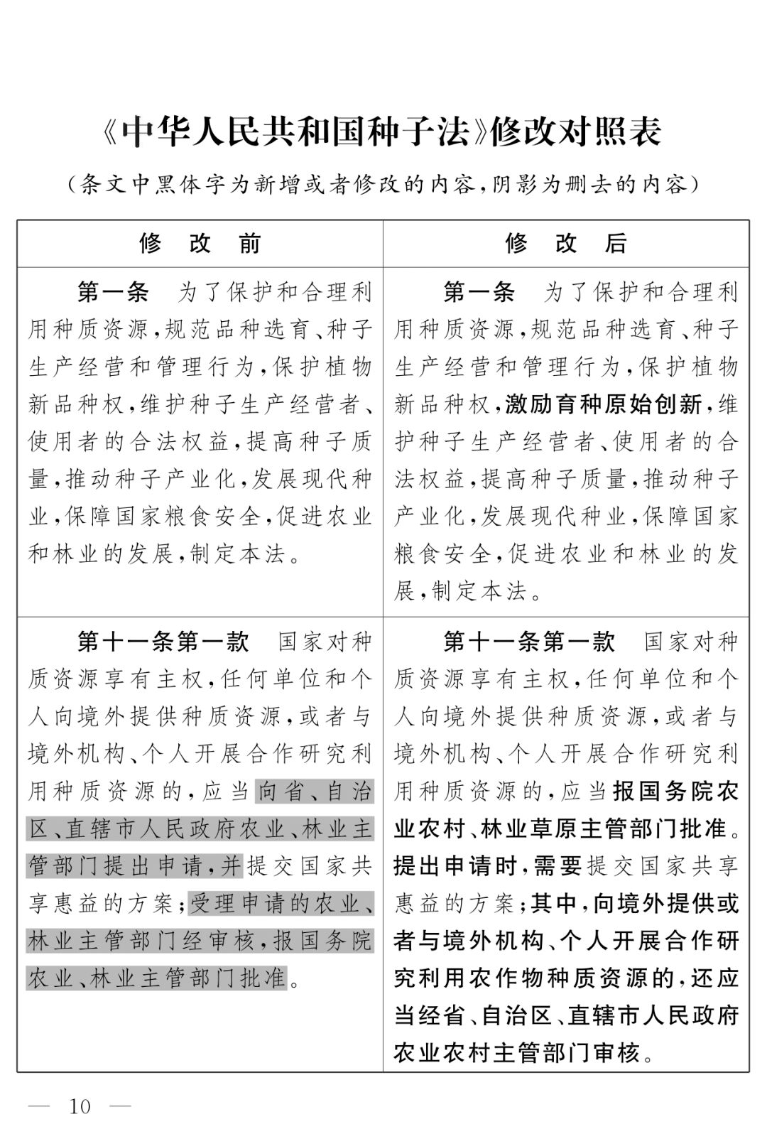
一、将第一条修改为:“为了?;ず秃侠砝弥种首试?#xff0c;规范品种选育、种子生产经营和管理行为,加强种业科学技术研究,鼓励育种创新,?;ぶ参镄缕分秩?#xff0c;维护种子生产经营者、使用者的合法权益,提高种子质量,发展现代种业,保障国家粮食安全,促进农业和林业的发展,制定本法?!?/p>
二、在第九条中的“国家有计划地普查、收集、整理、鉴定、登记、保存、交流和利用种质资源”后增加“重点收集珍稀、濒危、特有资源和特色地方品种”。
三、将第十一条第一款修改为:“国家对种质资源享有主权。任何单位和个人向境外提供种质资源,或者与境外机构、个人开展合作研究利用种质资源的,应当报国务院农业农村、林业草原主管部门批准,并同时提交国家共享惠益的方案。国务院农业农村、林业草原主管部门可以委托省、自治区、直辖市人民政府农业农村、林业草原主管部门接收申请材料。国务院农业农村、林业草原主管部门应当将批准情况通报国务院生态环境主管部门。”
四、将第十二条第一款、第二款修改为:“国家支持科研院所及高等院校重点开展育种的基础性、前沿性和应用技术研究以及生物育种技术研究,支持常规作物、主要造林树种育种和无性繁殖材料选育等公益性研究。
“国家鼓励种子企业充分利用公益性研究成果,培育具有自主知识产权的优良品种;鼓励种子企业与科研院所及高等院校构建技术研发平台,开展主要粮食作物、重要经济作物育种攻关,建立以市场为导向、利益共享、风险共担的产学研相结合的种业技术创新体系。”
五、将第二十八条修改为:“植物新品种权所有人对其授权品种享有排他的独占权。植物新品种权所有人可以将植物新品种权许可他人实施,并按照合同约定收取许可使用费;许可使用费可以采取固定价款、从推广收益中提成等方式收取。
“任何单位或者个人未经植物新品种权所有人许可,不得生产、繁殖和为繁殖而进行处理、许诺销售、销售、进口、出口以及为实施上述行为储存该授权品种的繁殖材料,不得为商业目的将该授权品种的繁殖材料重复使用于生产另一品种的繁殖材料。本法、有关法律、行政法规另有规定的除外。
“实施前款规定的行为,涉及由未经许可使用授权品种的繁殖材料而获得的收获材料的,应当得到植物新品种权所有人的许可;但是,植物新品种权所有人对繁殖材料已有合理机会行使其权利的除外。
“对实质性派生品种实施第二款、第三款规定行为的,应当征得原始品种的植物新品种权所有人的同意。
“实质性派生品种制度的实施步骤和办法由国务院规定?!?/p>
六、将第三十一条第一款、第二款修改为:“从事种子进出口业务的种子生产经营许可证,由国务院农业农村、林业草原主管部门核发。国务院农业农村、林业草原主管部门可以委托省、自治区、直辖市人民政府农业农村、林业草原主管部门接收申请材料。
“从事主要农作物杂交种子及其亲本种子、林木良种繁殖材料生产经营的,以及符合国务院农业农村主管部门规定条件的实行选育生产经营相结合的农作物种子企业的种子生产经营许可证,由省、自治区、直辖市人民政府农业农村、林业草原主管部门核发?!?/p>
七、将第三十四条修改为:“种子生产应当执行种子生产技术规程和种子检验、检疫规程,保证种子符合净度、纯度、发芽率等质量要求和检疫要求。
“县级以上人民政府农业农村、林业草原主管部门应当指导、支持种子生产经营者采用先进的种子生产技术,改进生产工艺,提高种子质量?!?/p>
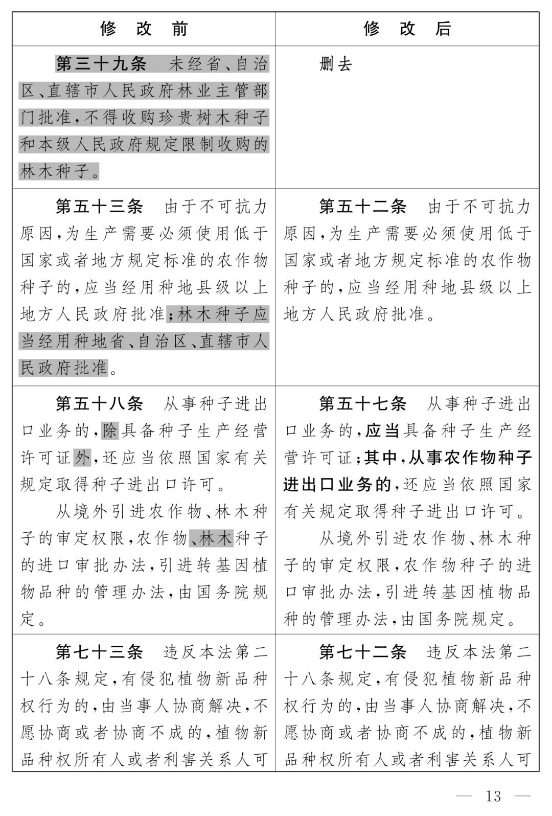
八、删去第三十九条。
九、将第五十三条改为第五十二条,删去其中的“林木种子应当经用种地省、自治区、直辖市人民政府批准”。
十、将第五十八条改为第五十七条,修改为:“从事种子进出口业务的,应当具备种子生产经营许可证;其中,从事农作物种子进出口业务的,还应当按照国家有关规定取得种子进出口许可。
“从境外引进农作物、林木种子的审定权限,农作物种子的进口审批办法,引进转基因植物品种的管理办法,由国务院规定。”
十一、将第六十四条改为第六十三条,修改为:“国家加强种业公益性基础设施建设,保障育种科研设施用地合理需求。
“对优势种子繁育基地内的耕地,划入永久基本农田。优势种子繁育基地由国务院农业农村主管部门商所在省、自治区、直辖市人民政府确定。”
十二、将第七十三条改为第七十二条,将第三款修改为:“侵犯植物新品种权的赔偿数额按照权利人因被侵权所受到的实际损失确定;实际损失难以确定的,可以按照侵权人因侵权所获得的利益确定。权利人的损失或者侵权人获得的利益难以确定的,可以参照该植物新品种权许可使用费的倍数合理确定。故意侵犯植物新品种权,情节严重的,可以在按照上述方法确定数额的一倍以上五倍以下确定赔偿数额?!?/p>
将第四款中的“三百万元”修改为“五百万元”。
增加一款,作为第五款:“赔偿数额应当包括权利人为制止侵权行为所支付的合理开支?!?/p>
十三、将第七十五条改为第七十四条,将第一款中的“一万元”修改为“二万元”,“十万元”修改为“二十万元”。
十四、将第七十六条改为第七十五条,将第一款中的“一万元”修改为“二万元”,“五千元”修改为“一万元”,“五万元”修改为“十万元”。
十五、将第七十七条改为第七十六条,在第一款中的“第三十三条”后增加“第三十四条”。
第一款增加两项,作为第五项、第六项:“(五)不再具有繁殖种子的隔离和培育条件,或者不再具有无检疫性有害生物的种子生产地点或者县级以上人民政府林业草原主管部门确定的采种林,继续从事种子生产的;
“(六)未执行种子检验、检疫规程生产种子的?!?/p>
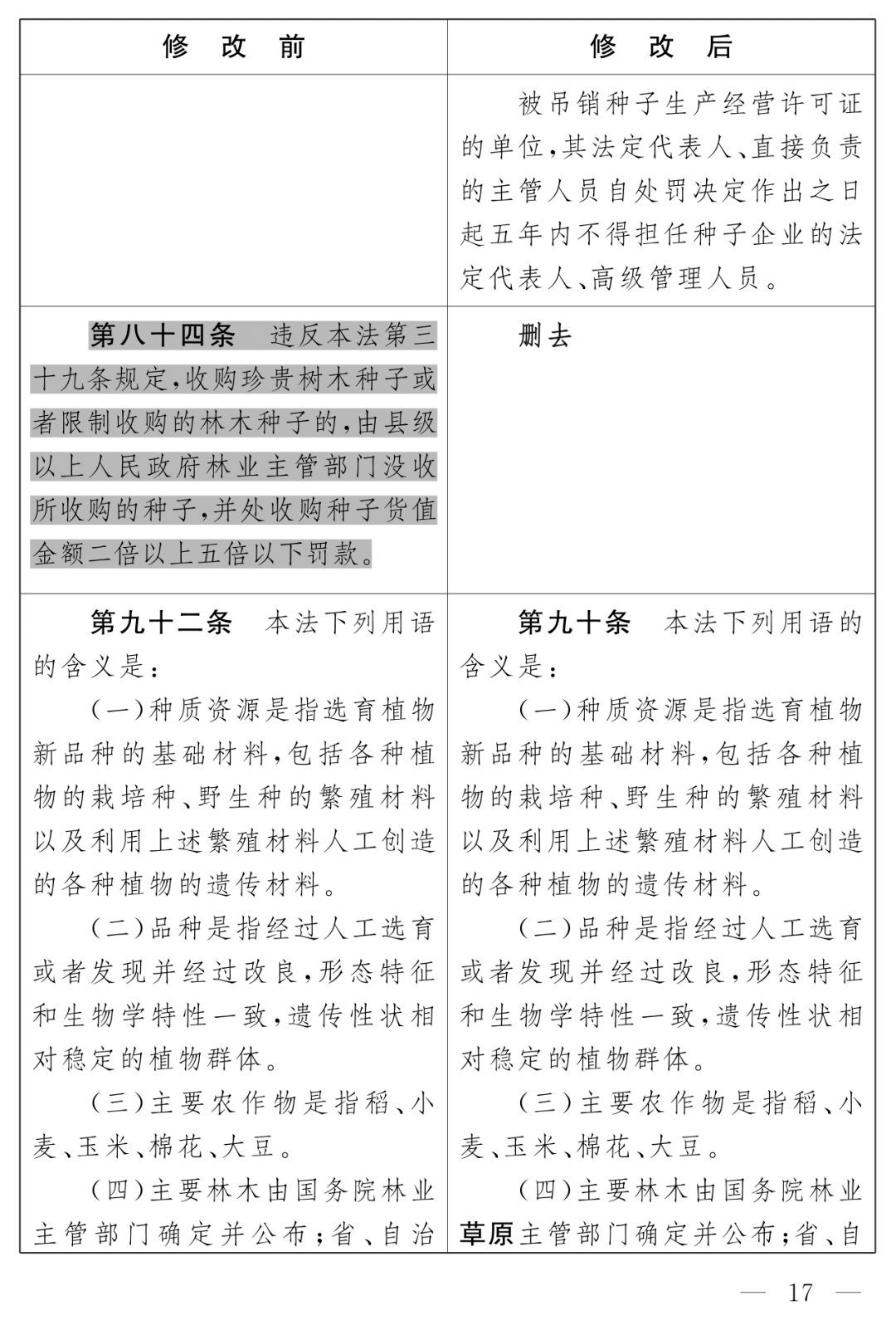
十六、删去第八十四条。
十七、将第九十二条改为第九十条,增加一项,作为第十项:“(十)实质性派生品种是指由原始品种实质性派生,或者由该原始品种的实质性派生品种派生出来的品种,与原始品种有明显区别,并且除派生引起的性状差异外,在表达由原始品种基因型或者基因型组合产生的基本性状方面与原始品种相同?!?/p>
十八、将第九十三条改为第九十一条,增加一款,作为第一款:“国家加强中药材种质资源?;?#xff0c;支持开展中药材育种科学技术研究?!?/p>
十九、将本法中的“农业主管部门”修改为“农业农村主管部门”,“林业主管部门”修改为“林业草原主管部门”,“农业、林业主管部门”修改为“农业农村、林业草原主管部门”。
本决定自2022年3月1日起施行。
《中华人民共和国种子法》根据本决定作相应修改并对条文顺序作相应调整,重新公布。
新旧法对照表:

![]()

![]()






![]()

![]()
![]()
![]()

![]()





首页
上一篇 

评论