广州一品香论坛_ypx登录,全国桑拿一品楼,良家凤楼论坛信息,唐人阁一品楼论坛

中文

Base on one field Cast our eyes on the whole world

立足一域 放眼全球

点击展开全部

知产速递

更多 >>

法律宝库

更多 >>

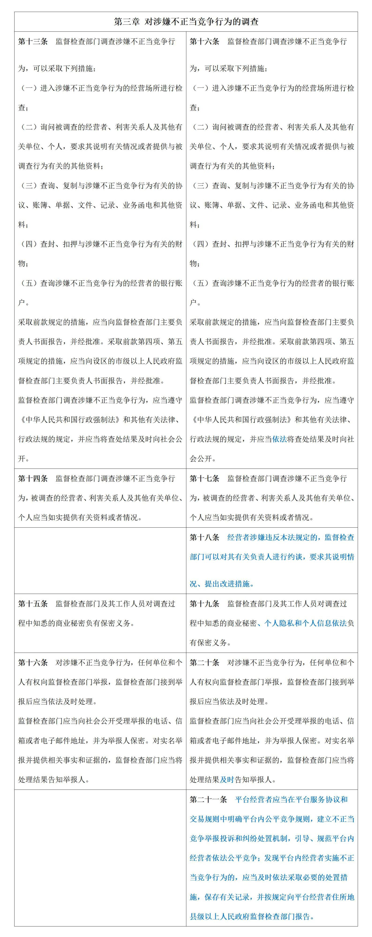
《中华人民共和国反不正当竞争法》2025修正前后对照表

发布时间:2025-06-30
字号: +-
563

十四届全国人大常委会第十六次会议6月27日表决通过新修订的反不正当竞争法,自2025年10月15日起施行,包括总则、不正当竞争行为、对涉嫌不正当竞争行为的调查、法律责任、附则五章。

下附新旧条文对比,删除内容以红字表示,修改和增加内容以蓝字表示。

没有了 下一篇下一篇

评论