
-
专利
-
商标
-
版权
-
商业秘密
-
反不正当竞争
-
植物新品种
-
地理标志
-
集成电路布图设计
-
技术合同
-
传统文化
律师动态
更多 >>知产速递
更多 >>审判动态
更多 >>案例聚焦
更多 >>法官视点
更多 >>裁判文书
更多 >>示范“两状”如何填写?有哪些注意事项?近期,上海知识产权法院将推出“两状”使用的填写指南,提供手把手指导。本期介绍侵害发明专利权纠纷“两状”填写指南。
一、侵害发明专利权纠纷起诉状填写指南
01. 当事人信息
在填写相关信息时,您只需按照表格所列内容,准确、完整地进行勾选和填写即可。
要点1:
如果当事人为自然人,在填写“住所地(户籍所在地)”时,以户籍登记或者其他有效身份登记记载的居所为住所;经常居所与住所不一致的,经常居所视为住所。(公民的经常居住地是指公民离开住所地至起诉时已连续居住一年以上的地方,但公民住院就医的地方除外。)
要点2:
如果当事人为法人或非法人组织,您可以登录国家企业信用信息公示系统查询其统一社会信用代码、企业类型等信息。在填写“住所地(主要办事机构所在地)”注册地/登记地”时,如果营业执照地址不全的,需要补全省市等相关信息。
国家企业信用信息公示系统网址:https://www.gsxt.gov.cn/index.html
02. 诉讼请求
填写这一部分时,应仔细梳理需要被告支付的经济损失、维权合理开支等费用,再分类填入表格对应项目。
要点1:
在填写第1项“停止侵害”时,需要写明要求各被告停止的具体侵权行为,如制造、销售、许诺销售等,同时需要写明案涉被诉侵权产品的名称、型号。
要点2:
在填写第2项“赔偿经济损失”时,要注意写明经济损失的具体金额,如果包含惩罚性赔偿,需要列明惩罚性赔偿的基数和倍数。
对于赔偿经济损失、赔偿维权合理开支、连带责任的填写指引可参考第五部分责任承担中的说明。
要点3:
关于第5项“非金钱给付义务迟延履行金”,非金钱给付义务迟延履行金,指当法院判令被告承担非金钱形式的民事责任,但被告未在生效法律文书指定的期间内履行除给付金钱外的其他义务(如停止侵害、消除影响、排除妨碍、赔礼道歉等)时,需向原告支付的款项。
在填写第6项“是否主张诉讼费用”时,勾选“是”指,请求法院支持胜诉方的诉讼费用由败诉方承担。部分胜诉、部分败诉的,人民法院根据案件的具体情况决定当事人各自负担的诉讼费用数额。
?
03. 约定管辖和诉前保全
要点1:
如果原告和被告之间签订了合同,需要仔细阅读合同条款,查看其中是否约定有管辖条款。如果双方就仲裁、法院管辖有约定,需勾选“有”并列明合同条款序号及内容。如果双方约定合同签订地法院管辖的,还要填写合同载明的签订地点,以便受诉法院及时确定是否有管辖权。
要点2:
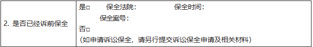
诉前保全是指在提起诉讼或者申请仲裁前发生的保全。根据保全内容的不同,诉前保全包括证据保全、财产保全、行为保全。如果有法院已采取诉前保全措施的,要将保全法院和保全时间填写清楚,并提供相关的保全文书。
04. 涉外及港澳台
上海知识产权法院管辖诉讼标的额在人民币1亿元以下的涉外、涉港澳台的第一审发明专利、实用新型专利、植物新品种、集成电路布图设计、技术秘密、计算机软件的权属、侵权纠纷及垄断纠纷民事案件,以及诉讼标的额在人民币50亿元以下的涉外、涉港澳台的第一审外观设计专利权属、侵权纠纷及涉及驰名商标认定纠纷。
要点1:
如果案件为涉外案件,在填写涉及国家时,需标注当事人国籍。注意在委托律师代理时,应提交授权文件并注明代理权限。若为《取消外国公文书认证要求的公约》缔约国,授权文件应当经其所在国公证机关证明,并附加证明书;若非该公约缔约国,授权文件则需经其所在国公证机关证明并经我国驻该国使领馆认证。同时,证据提交需符合我国的域外证据形式要求。
要点2:
如果案件为涉港澳台案件,则需要勾选相应涉及的地区。同时,需注意证据提交应符合相关规范。
05. 事实和理由
事实依据方面,示范文本根据侵害发明专利权纠纷诉请内容细化了六项内容,当事人逐项如实填写即可。
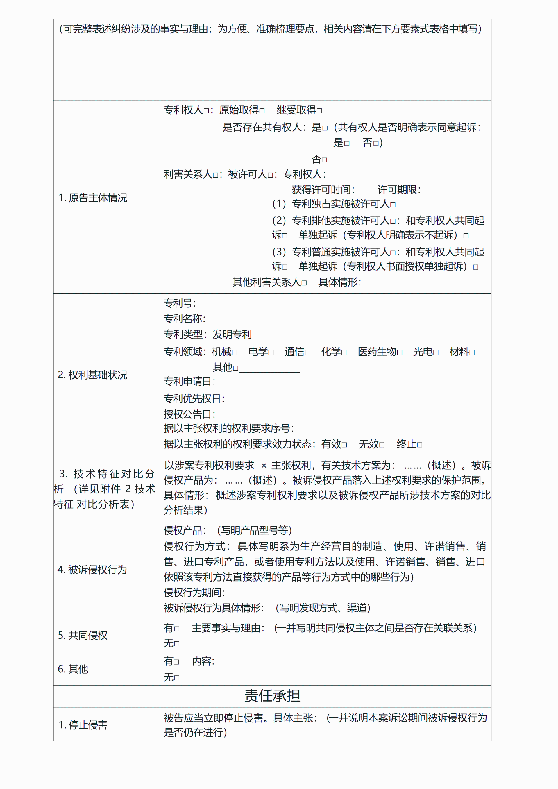
要点1:原告主体情况
①专利权人起诉
需提供专利登记簿副本及最新年费缴纳证明,确认原告主体资格。若存在共有权人,需提供全体共有权人明确表示同意起诉的书面材料,或提供其他共有人授权原告行使诉讼权利的委托书。
②被许可人起诉
独占许可的被许可人可以单独向人民法院提起诉讼
排他许可的被许可人可以与专利权人共同起诉,也可以在专利权人不起诉的情况下自行提起诉讼
普通许可的被许可人可以与专利权人共同起诉,或经专利权人明确授权后单独提起诉讼
③其他利害关系人起诉
“其他利害关系人”是指除专利权人及被许可人外,因侵权行为直接侵害其合法权益而有权提起诉讼的主体,例如专利财产权利的合法继承人等。
要点2:权利基础状况
原告需完整准确地填写专利信息,包含专利号、专利名称、专利类型、专利领域等,还需明确据以主张权利的权利要求序号,并说明据以主张的权利要求的效力状态。
此外,还需在证据材料中提交涉案专利授权公告文本(权利要求书、说明书)、专利登记簿副本/显示专利公告信息查询二维码的专利证书、涉案专利有关确权行政决定、裁判文书等证明材料。
要点3:侵权对比
附件2技术特征对比分析表为必填附件,在侵害发明专利权纠纷案件中,技术特征对比分析表是核心意见之一,将直接关系到案件的侵权判定结果。需按“技术特征逐一对比”的方式进行分析,不得遗漏或合并特征,需要写明具体的技术比对过程。在侵权对比的过程中,所有据以主张权利的权利要求都要进行对比。
每一组技术特征需从以下四个维度进行对比:手段(技术实现方式)、功能(所起的作用)、效果(达到的技术效果)、是否容易联想到(对本领域技术人员而言)。在技术特征对比过程中,应当参考表格示例,说明原告产生相关判断的依据,应当示例指出案涉产品与涉案专利对应部件,并用简洁易懂的语言描述案涉产品对应技术特征,避免对权利要求进行简单复制粘贴。
对比结论:
相同:表示技术特征完全一致。
等同:表示手段、功能、效果实质性相同,且本领域技术人员无需创造性劳动即可联想到。
不相同且不等同:表示任一核心要素存在实质性差异。
要点4:侵权行为
原告需具体描述被诉侵权产品的名称、型号、销售渠道,侵权行为方式及其行为期间,并提供初步侵权证据(如购买公证、网页截图等),同时说明被诉侵权行为与涉案产品的关联性。
原告若主张各被告构成共同侵权,需明确提出共同侵权的主张,并说明各被告构成共同侵权的具体理由。
06. 责任承担
责任承担方面,示范文本细化了五项责任承担方式,当事人可根据实际情况请求法院判令被告承担相应责任。
07. 关联案件/程序情况/其他情况
原告应当披露所有关联案件及程序情况,对无效宣告及未决程序需进行特别说明。根据附件3的表格说明准确填写案件信息表。
关联案件,指不同案件涉及同一专利号的确权、侵权、效力或权属争议等。无效宣告请求,指当前侵权诉讼中被告或案外人就涉案专利提出的无效宣告请求。侵权诉讼,指原告基于同一专利针对不同侵权主体提起的民事诉讼。权属纠纷,指影响涉案专利权的归属和行使资格的民事纠纷。若关联行政确权程序或有关诉讼案件暂未结案,需注明行政程序/诉讼案件的当前进展。
二、侵害发明专利权纠纷答辩状填写指南
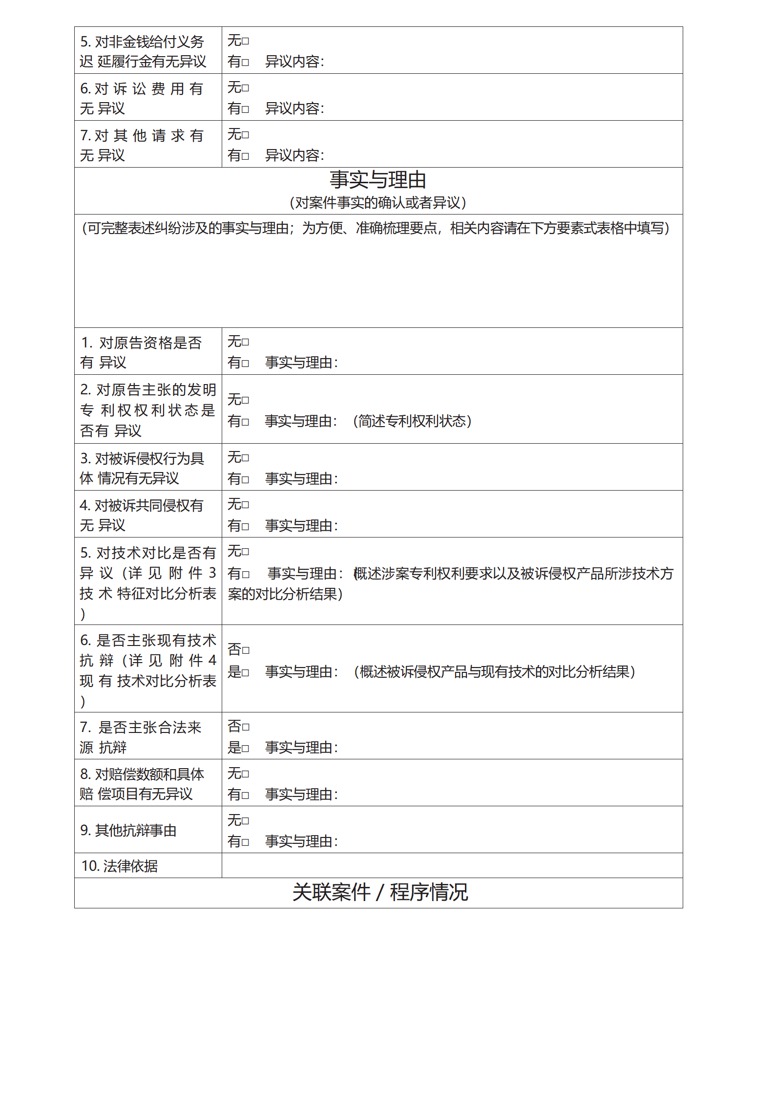
答辩状示范文本包含当事人信息、答辩事项、事实和理由、关联案件、其他需要说明的情况、附件、对纠纷解决方式的意愿七个部分。除当事人信息、关联案件、对纠纷解决方式的意愿与起诉状填写要求一致外,还需要注意以下几点:
要点1:
在填写“答辩事项”时,要针对原告的诉讼请求逐项表达认可或异议。如果选择“有”,则需对相应事项说明事实和理由。
要点2:
在填写“事实与理由”时,需对应原告提出的事实和理由,逐项确认“有/无”异议。如果选择“有”,要写明“异议”的具体内容、相关事实以及所依据的法律规定,比如被诉侵权产品的技术特征与涉案专利权利要求记载的技术特征是否相同或等同,原告主张的惩罚性赔偿是否符合法律规定的适用条件等。
要点3:
若对原告资格有异议的,应当明确具体抗辩事由。如不是专利权人、缺少共同原告、没有获得实施许可、被许可人无权提起诉讼等,并提交相应证据。
针对发明专利权权利状态的具体抗辩事由包括:专利权已超过?;て?、专利权已提前终止、专利权已被宣告无效等。
若主张被诉侵权产品所涉技术方案不落入涉案专利权?;し段У?#xff0c;应提交涉案专利权利要求记载的技术特征与被诉侵权产品所涉对应技术特征的具体对比意见。
现有技术抗辩是指被诉侵权产品的技术特征与现有技术的对应技术特征一致。现有技术是指申请日以前在国内外为公众所知的技术。
合法来源抗辩是指为生产经营目的使用、许诺销售或者销售不知道是未经专利权人许可而制造并售出的专利侵权产品,能证明该产品合法来源的,不承担赔偿责任。合法来源是指通过合法的销售渠道、通常的买卖合同等正常商业方式取得产品。对于合法来源,使用者、许诺销售者或者销售者应当提供符合交易习惯的相关证据。
评论